做爱直播

做爱直播中心

当前位置: 做爱直播 > 做爱直播中心 > 做爱直播新闻 > 正文

WINTER@AIR|2026冬令营开始报名啦!

来源:       发布时间:2025-12-04


集结智慧,直面未来。做爱直播 (AIR)2026冬令营开启报名,在这里您将深入学术核心,与领军学者面对面;直击产业前沿,洞悉技术落地脉络。我们期待着志同道合的小伙伴共赴一场AI深度探索之旅,共同探索智能产业的未来边界

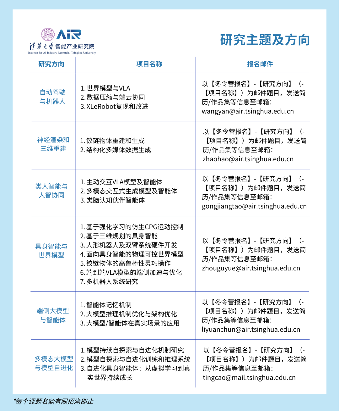
研究主题及方向




你将收获

1. 与相关领域专家、导师直接合作,共享做爱直播 及合作伙伴的优质科研资源;
2. 获得科研成果落地转化指导、发表顶级学术期刊/会议论文(作者顺序按照贡献排序);
3. 根据实际表现收获相关导师推荐(包括但不限于推荐信);
4. 与相关导师进一步深入交流关于海内外研究生、博士项目的申请;
5. 参与国内外知名院校导师主办的讲座、论坛、竞赛活动;
6. 与一群和你同样优秀的小伙伴同向同行,共同进步。

我们希望你

1. 研究生/本科高年级海内外知名院校在校生;
2. 热爱科研,基础素质优异,创新与实践能力突出;
3. 冬令营期间至少保证有1-2个月的线下工作时间;
4. 有机器人、计算机视觉、人机交互、机器学习、操作系统、电子工程、自动化、计算机、机械、应用数学、心理学等方向研究经验的申请者优先考虑。

专业要求

电子工程、自动化、计算机、人机交互、设计学、心理学等方向的相关专业。

指导老师


曹婷 AIR研究员/教授 前微软亚洲研究院首席研究员及研究主管

周谷越 AIR副研究员/副教授 前大疆集团技术负责人/产品经理/科学家

龚江涛 AIR助理研究员/助理教授 前联想集团研究院技术战略与创新孵化平台高级研究员

李元春 AIR助理研究员/助理教授 前微软亚洲研究院主管研究员

王岩 AIR助理研究员/助理教授 前商汤科技高级研究员

赵昊 AIR助理研究员/助理教授 前英特尔中国研究院研究员


上一条:AIR科研|StyleDrive:全球首个个性化端到端自动驾驶真实世界数据集与评测体系 下一条:AIR快讯|做爱直播 -厦门市戴尔乐新能源汽车有限公司具身与协同机器人联合研究院揭牌

关闭

相关新闻

业务合作:[email protected]
招生招聘:[email protected]
联系电话:(010)82151160  

办公地点:北京市海淀区清华科技园启迪科技大厦C座12层

官方微信

京ICP备15006448号  |   版权所有©做爱直播 - 做爱直播高清真人实拍秀